Лабораторный блок питания с регулировкой напряжения и ограничением по току

Ответить
ya
^-^
Сообщения: 2859
Зарегистрирован: 16 дек 2021, 19:56

Лабораторный блок питания с регулировкой напряжения и ограничением по току

Сообщение ya »

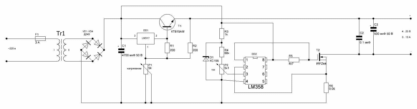
Сетевое напряжение понижается до 25 В силовым трансформатором Тr1, выпрямляется диодным мостом VD1-VD4, сглаживается конденсатором С1 и поступает на регулируемый стабилизатор, собранный на микросхеме DD1 и транзисторе Т1. Регулировка производится переменным резистором P1.

Далее напряжение установленной нами величины подается на регулятор-стабилизатор тока (микросхема DD2, транзистор Т2). Регулировка величины тока производится переменным резистором P2. Более подробно оба эти узла описаны выше. Поскольку микросхема LM358 не может работать при напряжении питания ниже 7 В, она и генератор опорной частоты (стабилитрон D1) подключены непосредственно к выходу выпрямителя.
blobid1610206232735-1.jpg
(24.86 КБ) 0 скачиваний
blobid1610206232735-1.jpg
(24.86 КБ) 0 скачиваний
Ответить